时间:2019-02-14
国家税务总局北京市税务局
关于取消10项证明事项的公告
国家税务总局北京市税务局公告2019年第1号
为贯彻落实国家税务总局关于减证便民、优化服务的要求及更好支持和服务民营经济发展的部署,国家税务总局北京市税务局决定取消10项税务证明事项(详见附件),现予以发布。自发布之日起,附件所列证明事项停止执行。附件所列证明事项涉及的规范性文件,按程序修改后另行发布。
税务部门应认真落实取消税务证明事项有关工作,不得保留或变相保留,不得将税务机关的核查义务转嫁纳税人;应及时修改涉及取消事项的相关规定、表证单书和征管流程,明确事中事后监管要求;要树立诚信推定、风险监控、信用管理相关理念,进一步减少纳税人向税务机关报送的资料,探索推行告知承诺制。
税务部门应以本次清理工作为契机,进一步转变管理方式,规范监管行为,优化营商环境,更好地为市场主体增便利、添活力。
本公告自发布之日起施行。
特此公告。
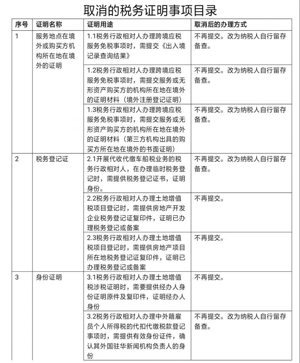
附件:取消的税务证明事项目录
国家税务总局北京市税务局
2019年1月31日
解读
关于《国家税务总局北京市税务局关于取消10项证明事项的公告》的政策解读
一、制定《公告》的背景
为贯彻落实党中央、国务院关于减证便民、优化服务的部署和国家税务总局关于做好证明事项清理工作的有关要求,以及更好支持和服务民营经济发展的部署,国家税务总局北京市税务局结合工作职责进行了全面清理,决定取消10项税务证明事项。
二、《公告》的主要内容
(一)决定取消的税务证明事项
此次决定取消的10项税务证明事项,涉及24项具体办理事项。从证明材料来源看,需要专门为办理税费事项另行从第三方取得证明材料的共2项(服务地点在境外或购买方机构所在地在境外的证明、居住证明),需要提供法定证照等已有材料的共8项(税务登记证、身份证明、许可证件、批复文件、建设项目证明、取款凭证或存折、房地产开发项目变更登记内容的有关证明文件复印件、外国驻华新闻机构证);从涉及经济主体看,涉及民营经济的共7项(服务地点在境外或购买方机构所在地在境外的证明、税务登记证、许可证件、批复文件、建设项目证明、取款凭证或存折、房地产开发项目变更登记内容的有关证明文件复印件),涉及个人等其他主体的3项(身份证明、居住证明、外国驻华新闻机构证)。
(二)取消证明事项后的替代措施
《公告》附件中列示的证明事项取消后,均不需要再提供相关材料,改为纳税人自行留存备查、加强后续管理等方式办理,每项证明事项的具体替代措施已在附件中列明。
三、《公告》施行日期
本公告自发布之日起施行。自发布之日起,附件所列证明事项停止执行。附件所列证明事项涉及的规范性文件,按程序修改后另行发布。
附件:




Copyright © 2018-2020 www.fqcycpa.com 北京峰清诚永会计师事务所(普通合伙) 版权所有 京ICP备14007909号